周五,中足联宣布对辱骂米特里策的李镇全予以停赛2场、罚款2万的处罚。事实上,球员因辱骂行为而被追加处罚并不罕见,张稀哲、韦世豪、李昂都曾因类似行为而遭到处罚。

2017年6月26日,北京国安对阵江苏苏宁。比赛结束之后,双方球员发生冲突,伊尔马兹击倒李昂被红牌罚下。然而,伊尔马兹表示李昂的动作、辱骂导致自己情绪失控。

最终,足协对两人做出处罚,伊尔马兹因为“推击对方球员”被停赛5场,李昂则因为“对对方球员做出不适当行为,加剧赛场混乱,造成恶劣影响”而被停赛4场。
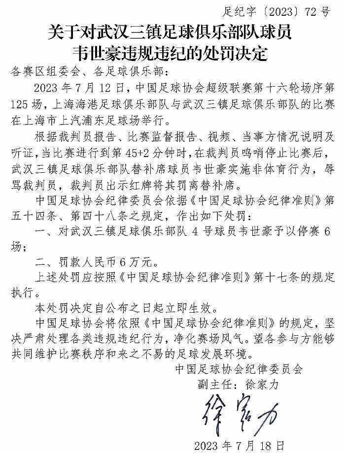
2023年7月12日,武汉三镇对阵上海海港一战,韦世豪在替补席辱骂主裁判马宁被红牌罚下。随后,足协对韦世豪处以停赛6场、罚款6万的处罚。


2023年9月22日,北京国安客场对阵长春亚泰,张稀哲辱骂第四官员黑晓虎。在主裁判杜建鑫做出处罚之前,张稀哲就提前回到更衣室。

两天之后,足协举行了听证会,张稀哲否认辱骂黑晓虎,但足协最终根据黑晓虎的执场报告及举证认定张稀哲辱骂行为。随后,足协对张稀哲做出停赛7场、罚款7万的重罚,北京国安则质疑了这一结果,并且表示“我们不相信黑暗会永远笼罩大地”。
张稀哲、韦世豪被处罚,证据来自裁判报告。与两人不同,李镇全则是因为浙江队提供的视频证据而被处罚,这意味着中足联的一张罚单打开了“潘多拉魔盒”。

记者鲁蜜分析,“球场骂人这事,首先不管在哪里骂人都不对,但这事如何大面积纠正?可以关注一下中足联之后会不会有相关规则出来。还是说以后所有比赛都统一看球员嘴巴,之后会不会有更多俱乐部因为类似事情打架?静观其变吧。”
媒体人朱艺则认为“对于场上辱骂这种行为,纪律准则明文规定是不允许的,是需要被处罚的非体育行为。但这种一直比较难判定,因为不好取证。定性辱骂的,一般是要求要么比赛官员有明确记录,要么有明确的视频音频来证明,要么当事人自己承认。光有视频、口型,从法律意义上不好坐实证据。对于比赛官员的辱骂,取证倒是比较简单,因为声音会被官员佩戴的通讯设备收录进去,但是场上球员之间的,如果离裁判比较远,就比较难了,因为球员不允许佩戴通讯设备。”

“不过既然现在有了先例,未来各队针对此的场上场下投诉、申诉肯定不会少,因为脱口而出的脏话其实挺多的,也不排除球队会在场边安装高清摄像设备,用于取证。也算是开启了对场上辱骂行为的严打了,但也同时可能会带来恶意诬告、比赛中断次数过多、争议增多等负面影响。既然窗户纸已经捅破了,如何在公平公正的基础上取舍平衡,稳住舆论,也是联赛需要考虑的问题。”
上一篇: 廖锦涛轰中超处子球!破601天球荒,做爱心手势,大连生涯首球
下一篇:返回列表
本站所有直播信号均由用户收集或从搜索引擎搜索整理获得,所有内容均来自互联网,我们自身不提供任何直播信号和视频内容,如有侵犯您的权益请通知我们,我们会第一时间处理。
Copyright © 2021-2024 24直播. All Rights Reserved. 粤ICP备18050375号-1 站长统计