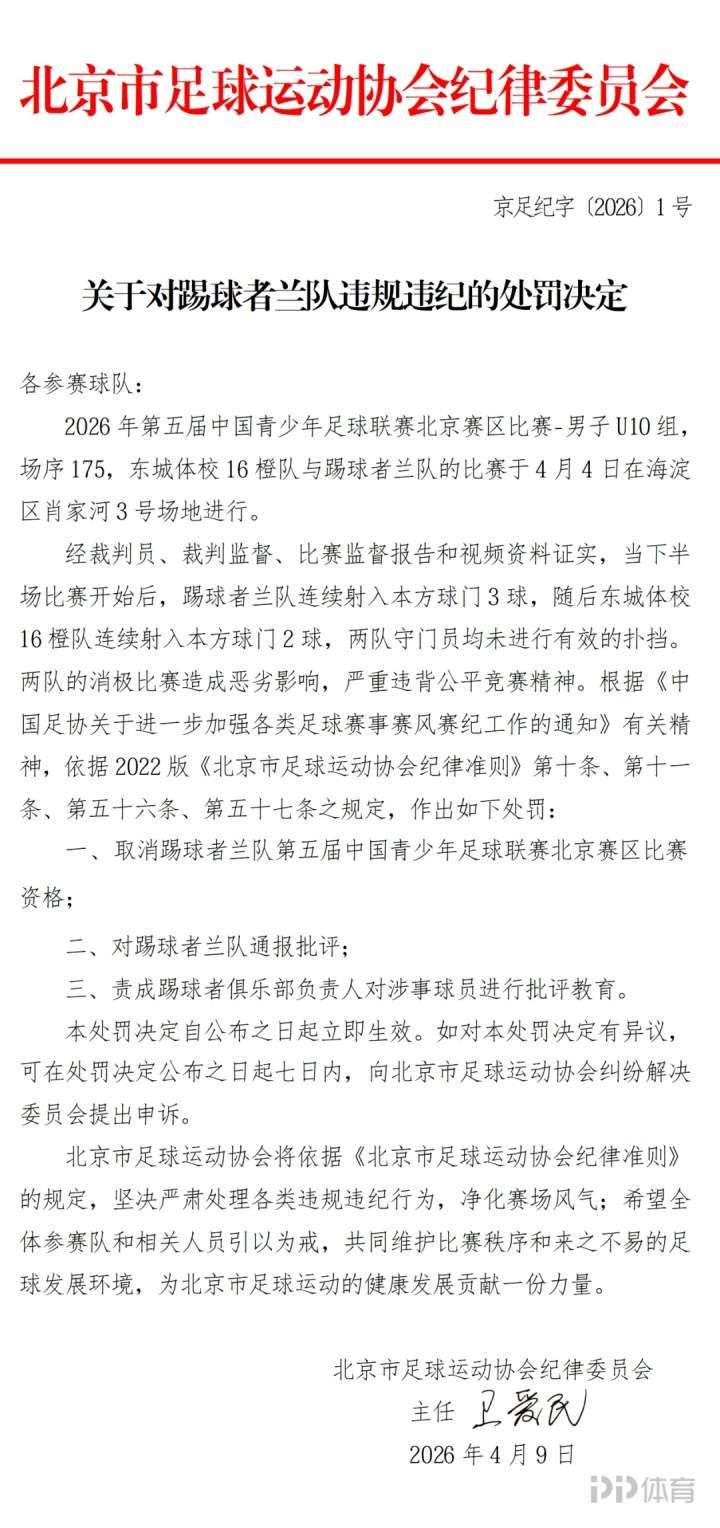
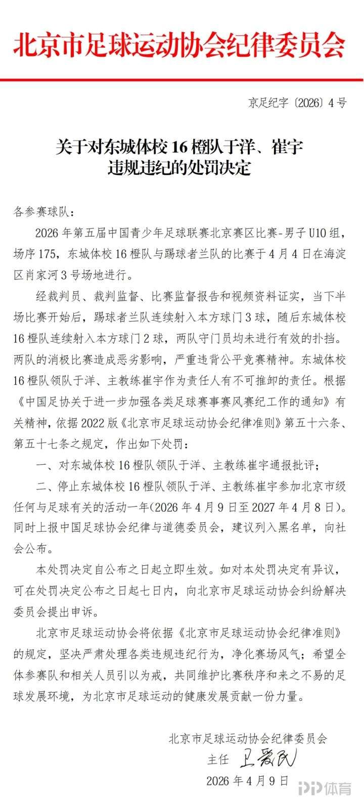
北京市足协发布处罚决定,中青赛北京赛区U10组东城体校16橙队和踢球者兰队在比赛中互射本方球门,消极比赛造成恶劣影响,均被取消赛事资格。

北京足协的公告中表示:在东城体校16橙队vs踢球者兰队的比赛中,下半场比赛踢球者兰队连续射入本方球门3球,东城体校16橙队连续射入本方球门2球。两队的消极比赛造成恶劣影响,均被取消比赛资格,并被通报批评。
此外东城体校16橙队主教练崔宇、领队于洋,踢球者兰队主教练姜凯、领队王征,也均被通报批评,并禁止参加北京市足球活动一年。




本站所有直播信号均由用户收集或从搜索引擎搜索整理获得,所有内容均来自互联网,我们自身不提供任何直播信号和视频内容,如有侵犯您的权益请通知我们,我们会第一时间处理。
Copyright © 2021-2024 24直播. All Rights Reserved. 粤ICP备18050375号-1 站长统计